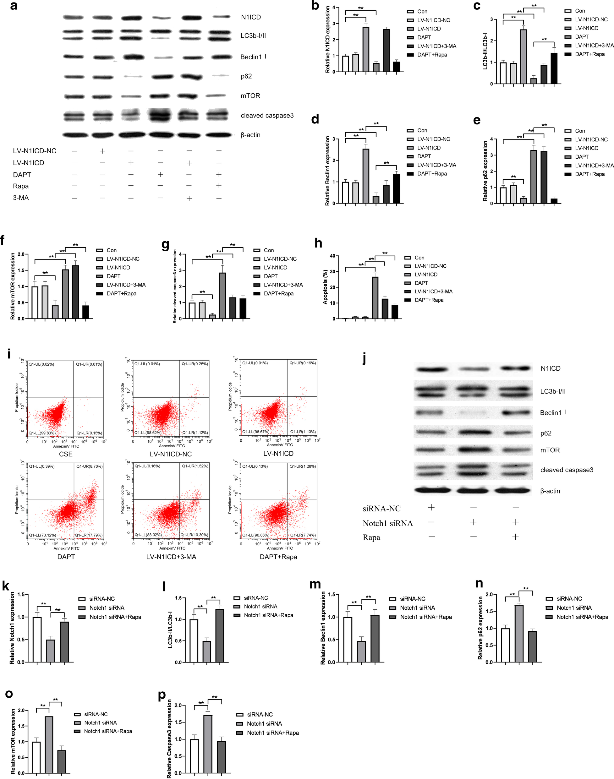
Fig. 5

Notch1 protect HUVECs from CSE-induced apoptosis via activating autophagy. N1ICD protein, autophagy related proteins (LC3b-I/II, Beclin1, p62, mTOR) and apoptotic protein (cleaved caspase3) were detected by Western blot. β-Actin was used as loading control (a, j). Bar charts show the quantification of N1ICD, LC3B-II/LC3b-I, Beclin1, P62, mTOR and cleaved caspase3. Values are presented as means ± SD (b–p). Cell apoptosis was detected by flow cytometry (i). Statistical analysis was calculated (h). *P < 0.05, **P < 0.01 compared between the marked groups