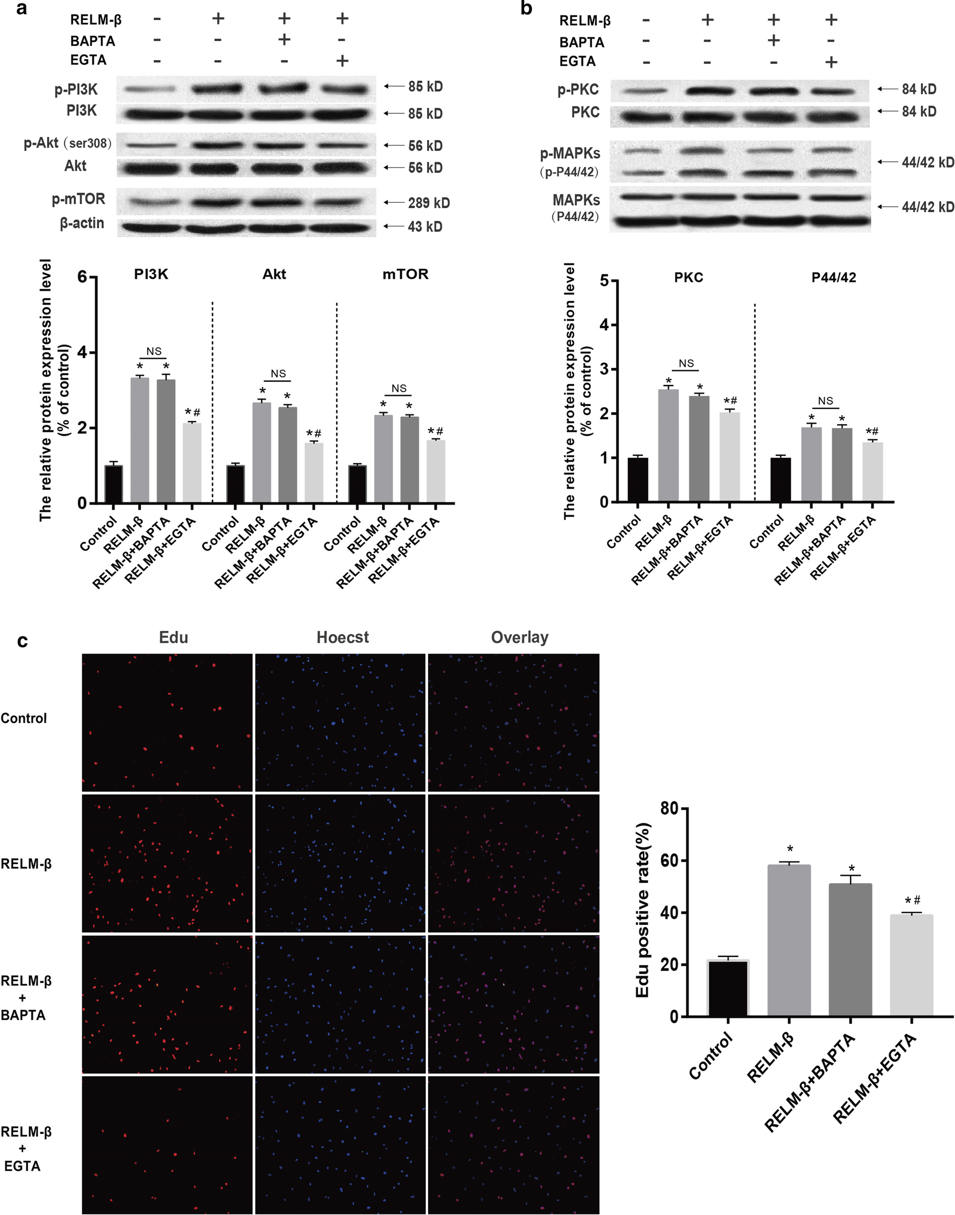
Fig. 9

Ca2+ is involved in the activation of the PI3K/Akt/mTOR and PKC/MAPK pathways and PASMC proliferation by RELM-β stimulation. The WB results and relative p-PI3K, p-Akt, and p-mTOR protein levels of PASMCs treated with 0 (control) or 20 ng/ml RELM-β, RELM-β + 10 μM BAPTA-AM, or RELM-β + 4 mM EGTA (with 0 mM extracellular Ca2+) (a). The WB results and relative p-PKC and p-MAPK protein levels of PASMCs treated with 0 (control) or 20 ng/ml RELM-β, RELM-β + BAPTA, or RELM-β + EGTA for 48 h (b). The percentage of EdU-positive PASMCs treated with 0 (control) or 20 ng/ml RELM-β, RELM-β + BAPTA-AM, or RELM-β + EGTA for 48 h using EdU immunofluorescent staining (c). n = 3 in each group. *P < 0.05 versus the control group; #P < 0.05 versus the RELM-β group