Fig. 8

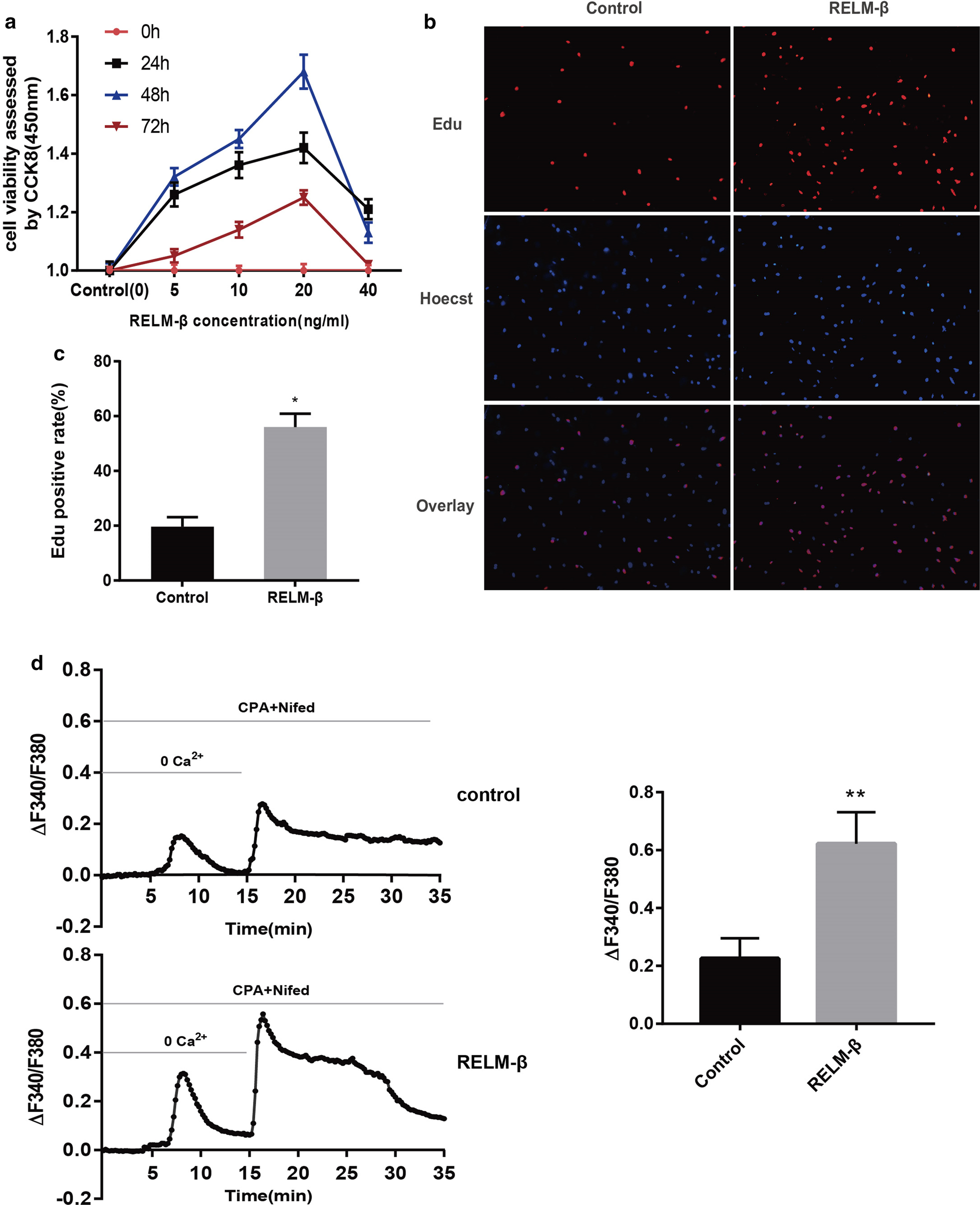
RELM-β promotes cell proliferation and Ca2+ release in primary cultured hPASMCs. The cell viability of hPASMCs treated with different concentrations (0 ng/ml, 5 ng/ml, 10 ng/ml, 20 ng/ml, or 40 ng/ml) of RELM-β for 0, 24, 48 or 72 h using the CCK-8 assay (a). The percentage of EdU-positive hPASMCs treated with 0 (control) or 20 ng/ml RELM-β for 48 h using EdU immunofluorescent staining (b, c). RELM-β enhanced the store-operated Ca2+ entry intracellular Ca2+ concentration ([Ca2+]i) in hPASMCs. RELM-β (20 ng/ml for 48 h) enhanced SOCE in hPASMCs. Time course of Δ[Ca2+]i (ΔF340/F380) before and after the restoration of extracellular Ca2+ to 2.5 mM in control hPASMCs (top) and RELM-β-treated (20 ng/ml for 48 h) hPASMCs (bottom) perfused with Ca2+-free Krebs–Ringer bicarbonate solution (KRS) containing 10 μM cyclopiazonic acid (CPA) and 5 μM nifedipine. Ca2+-free KRS also contained 1 mM EGTA to chelate any residual Ca2+. The average peak change in Δ[Ca2+]i (ΔF340/F380) after restoration of extracellular Ca2+(SOCE) in control and RELM-β-treated hPASMCs (right) (d). n = 3 in each group. *P < 0.05 versus control group; **P < 0.01 versus control group