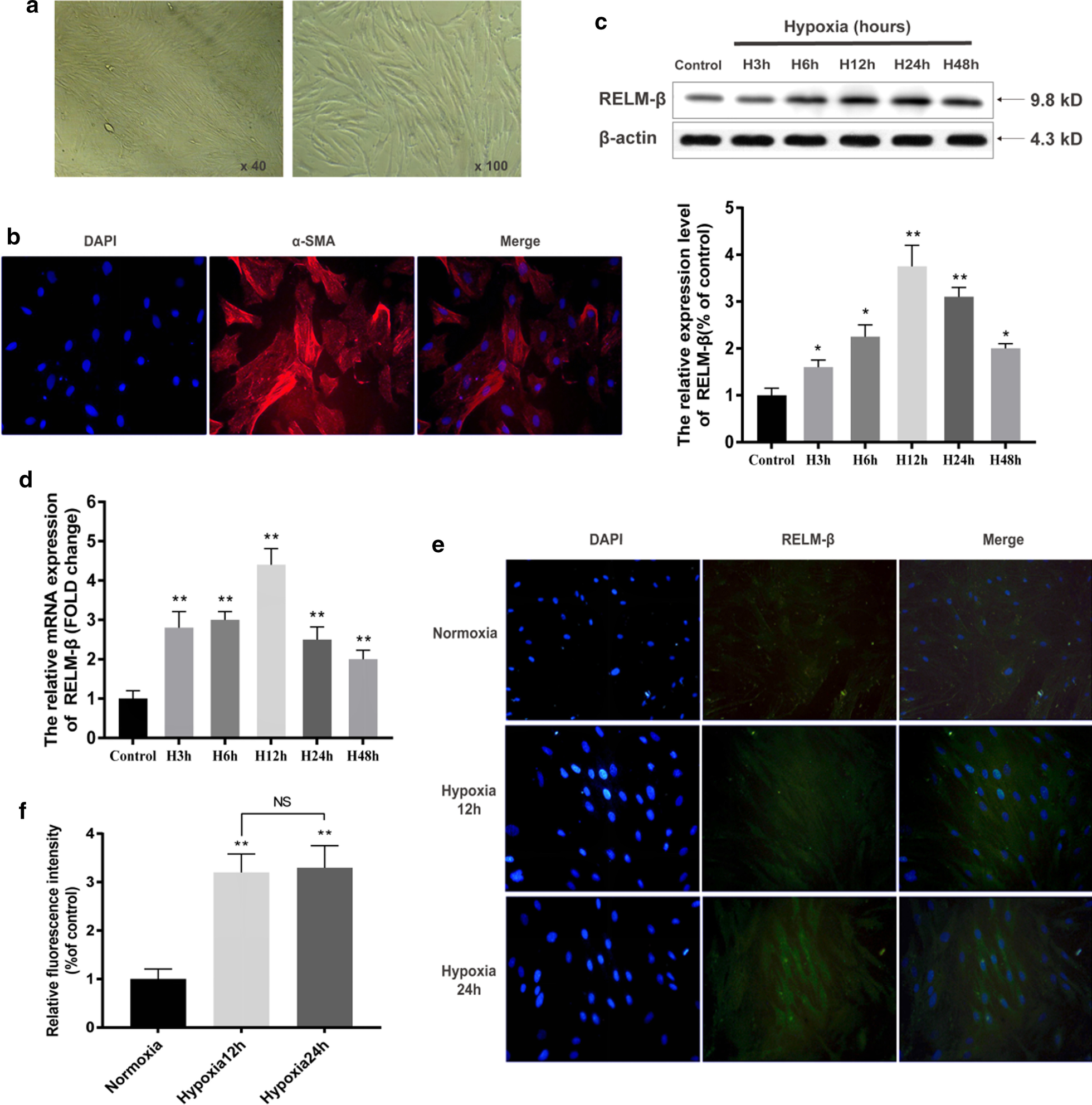
Fig. 7

Hypoxia induces RELM-β expression in primary cultured PASMCs in a time-dependent manner. Light microscopy revealed typical "peak-valley" growth of smooth muscle cells (a). Immunofluorescence staining of α-SMA showed that the cytoplasm of the cells was clearly stained with red fluorescence, which was distributed along the myofilaments and arranged in parallel (b). WB analysis of RELM-β protein expression levels at different durations of hypoxia (3 h, 6 h, 12 h, 24 h, and 48 h) (c). The relative mRNA level of RELM-β at different durations of hypoxia (d). The results in c, d show that RELM-β expression peaked at 12 h and remained high until 48 h of hypoxia. We used immunofluorescence staining of RELM-β to verify this pattern (e, f). n = 6 in each group. *P < 0.05 versus the control group; **P < 0.01 versus the control group