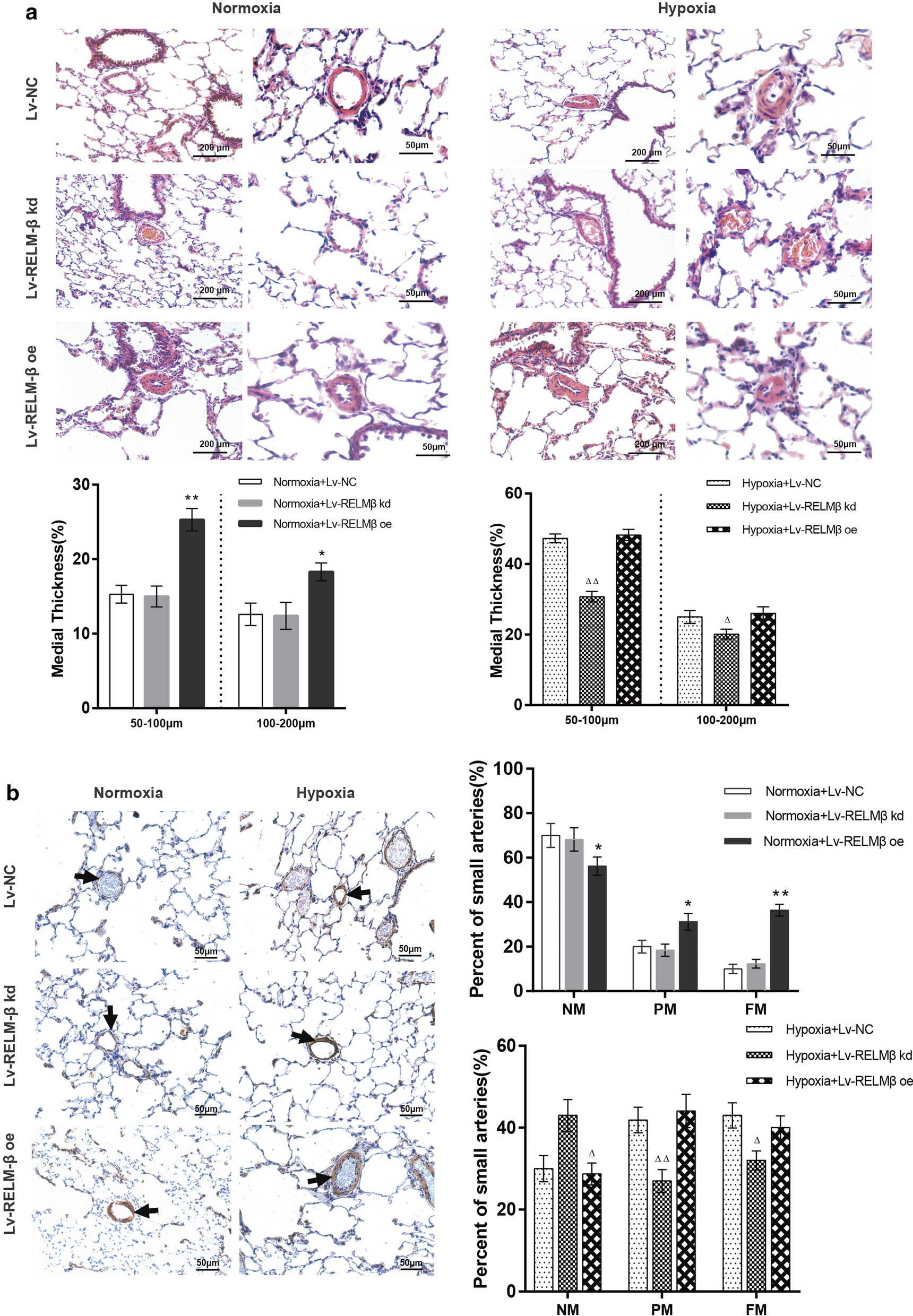
Fig. 4

Proremodeling effect of RELM-β in pulmonary arterioles. The mean arterial wall thickness in different groups was examined by H&E staining (scale bar: 50 μm). Morphometric analysis of rat pulmonary arterioles of different external diameters after exposure to normoxia or hypoxia for 21 days in different groups (a). The walls of small arterioles were stained with antibodies against α-smooth muscle actin and the muscularization of small pulmonary arteries is indicated as NM, PM, and FM in rat lungs 21 days after initial intratracheal instillation of lentivirus. The mean arterial wall thickness examined by H&E staining in different groups (scale bar: 200 μm) (b). NM nonmuscular, PM partially muscular, FM fully muscular. n = 6 rats in each group; the number of vessels counted is ≥ 20 for each bar. *P < 0.05 versus the Normoxia + Lv-NC group; **P < 0.01 versus the Normoxia + Lv-NC group; △P < 0.05 versus the Hypoxia + Lv-NC group; △△P < 0.01 versus the Hypoxia + Lv-NC group